基于Gd2O2S閃爍體的 像增強型sCMOS 中子相機
摘要
中子成像技術在類似考古(古董、古生物)、冶金金屬領域獲得了廣泛關注,但其受到同步輻射光源限制,更有效的調配好使用光源的時間是急需解決的問題。N-Cam中子相機系統相對傳統的中子相機,能在較短的曝光時間獲得詳細清晰的圖像,是一種新型的針對冷中子、熱中子的成像系統。N-Cam將20微米厚的Gd2O2S:Tb(Gadox)閃爍體直接應用于像增強器的輸入窗口。N-Cam系統在英國盧瑟福.阿普爾頓國家實驗室散裂中子源設備進行了實驗,在75mm靶面視場、5s曝光情況下獲得了良好的對比度效果圖。此篇分析文章通過相機模式傳遞函數法(MTF)在多個位置對空間分辨率進行了方向性依賴的分析。邊緣效應在X、Y方向都可以觀察到,但是Y方向更為明顯。同時此次實驗在中子通量為2*107n/cm2/s的情況下,600s內測量了幾個毫米空間尺度下350個灰階的變化。最后基于平場圖像分析得出系統的量子效率約為16%。
前言介紹
中子成像由于是一種無損檢測技術(NDT/NDE),被廣泛應用于汽車、航天航空以及學術界領域【1.2.3】。隨著中子技術的不斷成熟發展進步,中子成像正逐漸成為一種標準檢測觀察技術。
中子成像常和X射線成像比較,這是因為這兩種技術非常相似,區別只是在于電離輻射的產生和衰減的方式 【3,4】。X射線與材料的電子云相互作用過程中密度較大的材料或較重的元素衰減。中子由于不帶有電荷因此與原子核相互作用、同時與較輕的元素作用衰減得更快,故中子可以拍攝到更微觀的結構。中子成像技術包括頻閃觀測、能量選擇成像和三維層析成像等。
中子成像作為一種無損檢測技術的主要局限性之一是高通量、高準直性的中子源很難獲得同時成本高。在過去的十多年里,人們一直在努力使工業界和學術界更容易使用中子成像技術【3,4,5,6】。其中包括加強相關研究項目、改進中子研究反應堆及其為相關領域提供更多資金,以及將這項技術引入新產業等。增強型Gadox-sCMOS中子相機(N-Cam)的研制增強了中子成像設備的可行性(高靈敏度、良好空間分辨率、更快速的積分時間)。同時它還為低通量反應堆提供了實驗可能,其可以保證低通量條件下的中子成像。中子散裂源(ISIS)以及和μ光源的成形譜儀(IMAT)裝置在此次實驗中給樣品提供了相對穩定的中子束流【7】。本篇應用報告通過此套設備表征N-Cam在不同工作模式下的性能。
實驗與分析方法
探測器部分N-Cam探測器部分包含一個厚度為20 µm、密度為7.3mg/cm2的Gadox閃爍體同時具有75mm靶面的有效探測區域。一個厚度為1mm的發黑鋁材料(防止低能量X射線干擾,類似X射線相機防止可見光的鈹窗)被放置在Gadox閃爍體前端2.7mm處,這樣就使待測對象與Gadox閃爍體之間的最小距離為3.7 mm。Gadox閃爍體直接應用于Photek 的MCP175像增強器的光纖輸入窗口前端。光纖輸入的數值孔徑(NA)為1.0,保證了閃爍體光的高收集效率。典型的中子和閃爍體材料互相作用會產生30kev的內部電子沉積【8,9,10】,從而在閃爍體的平均電子路徑上會形成1200個光子的計數。大約32%的光信號會通過光纖窗口傳輸到光電陰極。在此次實驗中閃爍體由于沒有反射覆蓋層以最大化優化空間分辨率,造成了一部分的光損失。同時在光纖窗口的內表面沉積的S20光陰極在閃爍體545nm發射峰位置提供了10%的量子效率。通過上述的計算得出,每吸收一個中子,在像增強器端會產生38個光電子;這些產生的光電子會在光陰極和微通道板之間的300um空間,通過一個200v的電壓加速。微通道板MCP是一個有數百萬個孔的薄玻璃板,可以用來放大電子信號【11】。N-Cam中子相機系統配置有一級MCP,該MCP具有直徑為12um間距為15um的陣列孔,孔徑比L:D是60:1。MCP的增益是由電壓控制的,對于大多數測試設置為+900v。通過MCP放大后的光電子通過5.5kv的加速電場轟擊P46熒光屏并輸出成像。在上述的電壓增益過程中,增強器的總光增益可達104。

Figure 1: 中子像增強器示意圖
高壓模塊HVPS以及門控控制器GCU集成在相機系統內部,用雙層3.2mm厚柔性硼材料包裹以防止中子對電路的干擾。同時Photek使用GCU去控制50ns門控所需要的高壓脈沖電源。光電陰極的電壓開關是由光陰極與MCP之間的-50v偏置電壓控制,以防止無效光電子被放大。像增強器模塊可以在50ns尺度進行通斷操作。門控器GCU通過USB連接到數據采集器以及電腦上,這樣可以通過軟件控制MCP增益、光電陰極開關、門控持續時間以及延遲時序控制。利用中子源成形譜儀IMAT的信號和GCU模塊進行同步從而來實現不同的采集模式。
探測器記錄
N-Cam探測器的成像部分集成的是制冷型sCMOS相機,這臺相機具有2048x2048陣列格式,同時單像素尺寸為6.5μm。 此臺相機滿畫幅情況下最快成像速度是35fps,通過選擇區域ROI可以獲得更高的幀頻。在此次實驗中成像速度介于0.1fps和30fps之間。相機的滿阱容量為30000e-,讀出噪聲<2e-,16bit數位動態范圍。同時暗噪聲以及其他噪聲可以通過-15℃的制冷進行大幅度削弱。相機通訊采用USB3.0,并有專業的控制軟件。
使用一個45度的反射鏡將像增強器的輸出光反射到相機口成像,90度的探測設計可以有效減少中子束流對相機的干擾。為了進一步防止粒子干擾以及輻射損傷,在相機外還放置了雙層3.2mm厚的柔性硼材料作為中子屏蔽防護層。75mm的探測成像區域通過Schneider-Kreuznach Componon f2.8/40mm 的鏡頭成像在上述的sCMOS相機上。同時相機還被安裝在一個可以調整聚焦位置的平移臺上。在實驗中我們還通過鏡頭延長環前移相機靶面獲得了33mm的視場,有效的分辨率在16.3um。

圖像處理
使用ImageJ軟件對圖像記錄并進行處理,對每一個數據組、平均暗場信號、平場校正信號以及樣品成像進行編譯。首先從一組參考的背景圖中獲取出平均背景信號;為了估算出平場信號,我們從每一個平場信號中減去平均背景,平場信號減去背景而后進行歸一化和平均處理這樣就可以得到平均平場校正信號;為了得到有效的目標信號,對所有的目標圖像進行背景扣除、歸一化處理而后除以平均平場信號。調整對象堆棧的大小可以改變相機曝光時間。通過將平均目標圖像除以平場信號,這樣可以使增益帶來的變化以及固定模式噪聲最小化【7,12】。最后處理得到的圖像再進一步分析。

空間分辨率
為了標定中子相機系統的空間分辨率,我們從the Paul Scherrer Institute (PSI)實驗中心取得一組分辨率標定圖。PSI提供了三組不斷減小的線對組圖(200-1000um;25-150um;5-25um)以及用于模式傳輸函數MTF分析的3°的傾角盒。通過以上工具對75mm以及30mm視場進行了極限分辨率分析。
對于75mm的視場,IMAT中子源的針孔設置為40mm,產生了5x106n/cm2/s的中子束流,同時中子源輸出孔徑比為245:1。實驗中在0.2fps情況下采集了60組平場信號以及60組背景信號,單大組耗時300s。分辨率標定圖緊貼像增強器的前方中央位置,也記錄了60組。為了評估X、Y軸的依賴,分辨率圖也被放置在了像增強器邊緣位置的3、6、9以及12點方向,每個位置被記錄了60幀。對于30mm視場實驗,記錄了30張平場以及分辨率圖,其中分辨率圖只是放在像增強器中心進行了測試。
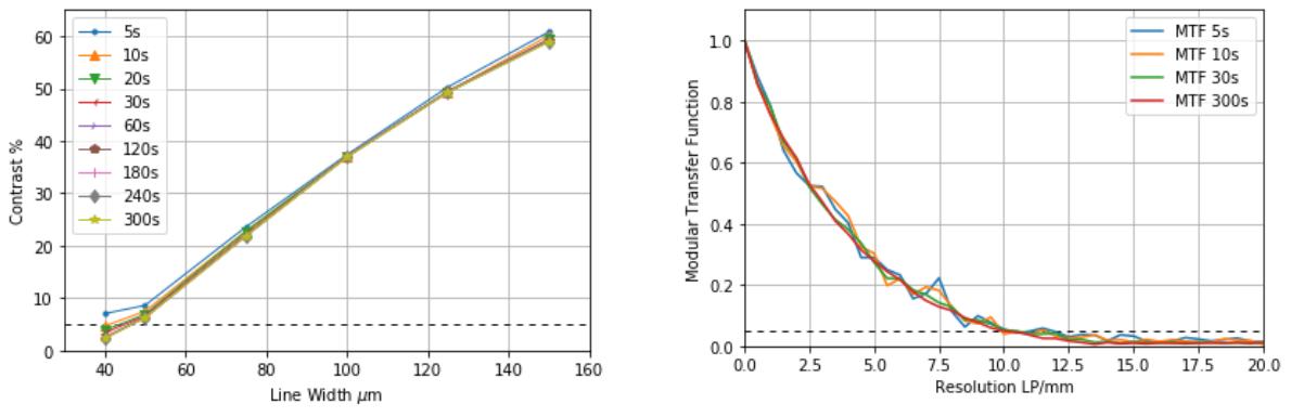
處理圖像后,在第一和第二組線對(25-1000um)成像中重現出多條線陣的輪廓。同時對于不同線對的尺寸用方程二進行對比度計算。計算圖像的MTF模式傳遞函數邊緣效應,使用了ImageJ軟件插件,針對邊緣ROI區域進行定義分析。

靈敏度
基于閃爍體的中子成像系統的靈敏度很難評估。根據最初原理 ,閃爍屏的外部量子效率如下:

中nc項代表是中子捕獲效率,ice項表示捕獲產生電子的效率。本次實驗使用的Gadox閃爍體,理論上有85%的中子可以被捕獲,同時內部電子轉換效率85%,故得出理論效率為47%。其中捕獲概率是通過NIST數據中心捕獲效率以及散射計算得出;IMAT中子成形光譜的單幀白光能量譜圖參考了Kochelmann等人的相關文獻【7】。
在實際過程中,由于探測器的非均勻性、光收集效率、每一次內部中子沉積引起電子不確定性以及閃爍體內部光產額,所以DQE(探測器量子效率)明顯小于QE(理論效率)。其中中子作用閃爍體的能量沉積就可以在接近0keV(這個能量有大概率從閃爍體表面產生和逃逸)到大于100keV(在閃爍體內移動)。此部分,我們嘗試通過分析暴露在全白光束的信號來估算量子效率DQE,同時也考慮到系統內部的光路系統會引起相鄰像素之間重復計算。對于一個均勻的中子通量源,每個像素點的平均強度標記為ηFF,每個像素點的平均偏差σFF ,在一定區域的探測器中對捕獲的中子產生的內轉換電強度進行泊松分布函數表征如下方程:

其中N(x)表征的是在x大小區域內產生信號的中子數量,FN是中子通量,T是積分時間,r是相關的標度長度,可以認為是中子源產生的光的半徑。通過對得到的全白光平場數據針對不同Binning進行整合處理,而后用方程4擬合得到DQE和r值。在標準的像增強器設置情況下,1s積分時間,獲得了IMAT光源(80mm,中子通量2x107n/cm2/s)的平場數據。在連續成像模式下,采集了150幀平場的參考圖像,同時在之前又采集了5幀信號圖像。數據的矯正處理通過上述提到的方程1進行處理.




Figure 5: 不同尺寸線寬 、不同積分時間75mm視場下對比度 Figure 6: 75mm不同分辨率條件下75mm視場 MTF曲線(5、10、30、300s曝光時間)
通過評估不同位置的平均對比度,x,y方向的對比度可以分辨出區別如圖4所示。值得注意的是,雖然平均對比度在X方向上有1.1%的微小變化,在Y方向上有3.7%的變化。在計算的MTF曲線中也觀察到這種XY依賴關系,如圖7所示。這可能是由幾個因素造成的,需要進一步研究。最終計算出的MTF曲線(圖8)是通過取中心處的X和Y MTF曲線的平均值來計算的。
DQE探測器量子效率
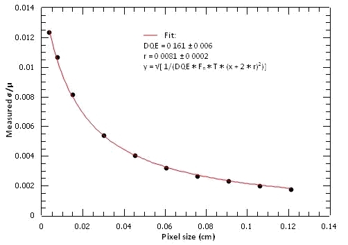
對成像區域的24mm*24mm進行平場成像區域進行校正, 曝光時間T=5s,中子流量FN = 2x107n/cm2/s , 并對此區域內使用泊松分布平場進行了矯正。 通過方程4進行擬合,而后估算得到的DQE=16.1%,中子產生的光半徑r=81um。低于理論結果的47%,這是由于閃爍體表面的低能量損耗、探測器不均勻性以及儀器其他噪聲的綜合影響。r=81um表示距離像素邊緣一定距離的中子互相作用將對相機信號產生影響。考慮到基于熒光屏的光散射,這個數值并不奇怪,并且和上述的MTF測量值一致,在2.5lp/mm情況下,50%對比度,200um線寬,大致為2r。未來將研究Gadox閃爍體的替代材料,以確定它們對r的影響和系統的極限分辨率。

Figure 9: Fit to standard deviation as a function of pixel size using Equation 4, parameterized with QEeff and r.
對比度波動
圖10給出了600s積分情況下對比度分析成像組的平場對比度圖像。其中如像圖10b所示,有四個長方形的模塊以及一個鋁制支架、兩個鈦材料螺絲組成。每一個長方形的尺寸為5mm寬、25mm長,銅材料(左側10a)和鋁材料(右側10c)兩大組中分別是以1mm遞增的5-9mm以及10-14mm的厚度。

10a) Copper step-wedge from 5 to 14mm in 1 mm steps 10b) Contrast Phantom 10c) Aluminum Step-wedge from 5 to14 mm in 1 mm steps
Photek Limited
26 Castleham Road, St Leonards on Sea, East Sussex, TN38 9NS, United Kingdom
Revision 1 Last Updated: 03/04/202
圖11通過方程5分析測量了不同厚度情況下的透過噪聲曲線。 通過圖11可以得出1.0cm與1.1cm厚度鋁材料之間得CNR值是2.6。相同厚度的銅材料CNR是11.4。假定CNR=1的情況是最小可以檢測的分辨率對比度,我們發現對于鋁的可探測的最小對比度是0.26%,銅是0.3%,表明圖像中的灰階值應該是350。這個值同時也取決于中子束特性、樣品的成分以及幾何結構。

Figure 11a. Transmission through the aluminum step-wedge with error bars representing 1 σ noise.
Figure 11a. Transmission through the copper step-wedge with error bars representing 1 σ noise.
結論
N-cam在75mm視場下分辨率為10lp/mm(300s曝光測試時間)。曝光時間減小到30s以上對分辨率幾乎沒有影響。將曝光時間減小到30s以下時,分辨率也在10lp/mm,但會影響到分辨率。因此,采集300s積分情況下的平場、暗場圖像,采集360度旋轉的成像,一次斷層掃描成像最快需要通過5次拍攝歷時40分鐘或者30次拍攝耗時3個小時。N-cam在測試過程中顯示了x,y方向的依賴性,其中y方向對圖像的影響大于x方向,但是其中的原因需要進一步的研究確定。同時系統的量子效率得出是16.1%,閃爍體的厚度會影響量子效率,同時也會影響小視場情況下的分辨率,這一點也有待研究。然而,對于75mm的大視場的影響可以忽略不計,與理論值近似,這主要是因為大視場情況下的有效像素點比較大所以影響較小。
- E. Lehmann, "Neutron Imaging Facilities in a Global Context," Journal of Imaging, vol. 3, no. 52, pp. 1-11, 2017.
- B. Schillinger et al, "Neutron Imaging in Cultural Heritage Research at the FRM-II Reactor of the Heinz Maier-Leibnitz Center," Journal of Imaging, vol. 4, no. 22, p. 1–11, 2018.
- E. Lehmann et al, "Recent Application of Neutron Imaging Methods," Physics Procedia, vol. 88, pp. 5-12, 2017.
- E. Lehmann et al, "Status and Perspectives of Neutron Imaging Facilities," Physics Procedia, vol. 88, pp. 140-147, 2017.
- IAEA, Neutron Imaging as an NDT Tool, 2008.
- IAEA, "Neutron Generators for Analytical Purposes," 2012.
- W. Kochelmann et al, "Time-of-Flight Neutron Imaging on IMAT@ISIS: A New User Facility for Material Science," Journal of Imaging, vol. 4, no. 47, pp. 1-22, 2018.
- A. A. Harms and G. McCormack, "Isotopic Conversion in Gadolinium Exposure Neutron Imaging," Nuclear Instruments and Methods, vol. 118, pp. 583-587, 1974.
- P. Kandlakunta et al, "Measurement of Internal Conversion Electrons from Gd Neutron Capture," Instrument and Methods in Physics Research A, vol. 705, pp. 36-41, 2013.
- NIST, "ESTAR Stopping Power and Range Tables for Electrons," 2020. [Online]. Available: https://physics.nist.gov/PhysRefData/Star/Text/ESTAR.html.
- J. L. Wiza, "Microchannel Plate Detectors," Nuclear Instrumentation & Methods, vol. 162, p. 587– 601, 1979.
- B. Schillinger, "An Affordable Image Detector and Low Cost Evaluation System for Computed Tomography using Neutrons, X-Rays, or Visible Light," Quantum Beam Science, vol. 3, no. 21, p. 1– 13, 2019.
- NIST NCNR, "Neutron Activation and Scattering Calculator," 2020. [Online]. Available: https://www.ncnr.nist.gov/resources/activation/.
相關產品
Photek公司新推出的N-Cam中子相機系統是一款具有高靈敏度、高分辨率同時易于使用的中子相機. N-Cam 可實現快速的層析中子成像、動態成像攝像、特定能量波段成像以及支持單中子計數模式. 使用N-Cam相機,可以在不犧牲分辨率和成像質量的基礎上顯著縮短采集時間。
同時N-Cam是一種新型的像增強型中子成像系統,該系統將閃爍體Gadox層直接沉積在像增強輸入模塊。此像增強模塊的應用提供了更高的靈敏度以及出色的空間分辨率,積分時間更短,同時提高了信噪比。N-Cam具有 低至50ns門控單元,提供精確的門控時間以于飛行時間能量質譜分析。標準配置的N-Cam中子相機配備420萬像素的制冷型sCMOS相機和一個直徑為75mm的像增強器視場,可以提供在大于10 lp/mm分辨率基礎下進行高速或特定能量的x射線成像。
其他視場大小,比如150mm 像增強可選,聯系先鋒科技了解更多關于Photek的標準和定制的解決方案,為您的高端高能成像提供更多可能. 根據不同視場探測器有一系列可供選擇的定制方案!

|
N-CAM產品性能簡表 |
|
|
系統指標 |
|
|
有效分辨率 |
> 10 lp/mm |
|
量子效率 |
>16% |
|
中子探測 |
|
|
閃爍體 |
Gd2O2S:Tb (Gadox) |
|
閃爍體厚度 |
20μm |
|
視場范圍 |
75mm |
|
門控控制 |
內部時序或者外部觸發 |
|
門控范圍 |
100ns to DC on |
|
sCMOS 相機 |
|
|
分辨率 |
2048 x 2048 |
|
有效像素尺寸 |
38μm |
|
幀頻 |
35 fps at full resolution |
|
通訊接口 |
|
|
數據傳輸 |
USB3.0 |
|
門控觸發 |
SMA |
N-Cam具有高靈敏度,同時軟件易于使用,從而有助于顯著減少圖像采集時間,同時保持良好的空間分辨率和高圖像信噪比。N-Cam利用更短的曝光時間來識別待測物品中更小的空隙和更細微的成分變化,從而可以在相同的時間處理更多的樣品或達到更快的斷層層析成像。
N-Cam使用20μm 厚的Gadox閃爍體直接應用于75mm Photek像增強器前端(如右下圖所示)。像增強器中單層微通道板后端使用具有快速衰減時間的P46熒光屏,使閃爍體的光信號可放大104倍,而后聚焦成像在具有2048 x 2048像素,等效像素38μm的制冷型sCMOS相機上。與傳統中子相機比較,N-Cam可以在不犧牲空間分辨率的情況下通過像增強器顯著提高靈敏度。通過理論估算和實驗分析,N-Cam在中子通量為2×107n/cm2/s情況下依然可以達到很好的信噪比。同時由于N-Cam的高靈敏度因此在低通量中子實驗中仍然可以進行成像分析。
碳化硼和柔性硼屏蔽結構相結合,可在大幅度上保護儀器免受外部中子實驗干擾從而提高儀器使用壽命;Photek針對N-cam開發有圖像采集軟件可精確穩定的控制此套系統,同時可與用戶的硬件集成,實現中子攝像成像、層析成像、時間分辨分析等應用.N-cam系統可以放心的安裝在各種表面或機器中。

|
應用領域 |
系統特點 |
相機優勢 |
|
中子輻射成像 |
高靈敏度 |
更快積分時間 |
|
中子CT成像 |
高空間分辨率 |
快速層析成像 |
|
動態攝影 |
大視場范圍 |
識別更小目標 |
|
特定能量成像 |
精確門控 |
識別物質之間細微變化 |
|
頻閃攝影(同步) |
易于使用的軟件 |
大視場范圍--大樣品成像 |
|
|
|
支持飛行時間能量分選模塊 |

不同角度輻射成像:鋁材料覆蓋的M3-M8鈦螺絲、銅球以及硼硅球
































































































13810233784
在線咨詢
